Philips L6X38T Antoinette FM-AM DE LUXE (1968):
Questa
è il mio ultimo acquisto, la famosa radio della Philips, top di gamma prodotta
dal 1963 al 1971, ai suoi tempi costosissima ed ambita da molti appassionati, deve
in parte la sua fama alla presenza nel film “007 Una Cascata di Diamanti” del
1971, era la radio del ”cattivo” di turno, in quel caso Ernst Stavro Blofeld, la si vede in primo piano sulla sua scrivania in una
scena del film a circa 1h e 38’ dall’ inizio e di sfuggita in alcune altre
inquadrature che seguono, questo fa si che sia un
oggetto ambito, oltre che dagli appassionati di radio d’ epoca, anche da chi
colleziona oggettistica legata ai film della serie 007, qui sotto la vediamo in
due inquadrature del film:

E
queste sotto sono alcune pubblicità degli anni ’60:


Prodotta
dalla olandese Philips in due versioni tra il 1963 ed il 1971, la prima con il
codice del modello L6X38T (1963-1969) e la seconda 22RL798 (1969-1971), aveva
il nome commerciale “Antoinette” che però non compare da nessuna parte sull’
apparecchio, identificato come FM-AM DE LUXE; entrambe le versioni hanno
praticamente le medesime specifiche tecniche, ma differiscono per alcune
particolarità: lo stadio finale dell’amplificatore, realizzato sulla prima con
una coppia di transistor PNP, trasformatore di uscita e trasformatore tra
driver e finali, sulla seconda hanno utilizzato una coppia di transistor
complementari con condensatore elettrolitico di disaccoppiamento sull’
altoparlante eliminando i due trasformatori (con una sensibile riduzione dei
costi e del peso), un’ altra differenza riguarda il controllo della sintonia
fine, sulla L6X38T è la ghiera esterna della manopola della sintonia AM, sulle
22RL798 è stato spostato al posto del controllo di guadagno presente sulla
prima (ultima manopolina in basso), ma eliminato sulla seconda, c’era anche una
differenza sul circuito di alimentazione, sulle L6X38T il negativo delle
batterie non è a massa, ma contrassegnato sugli schemi dal segno “-“, la massa
si trova ad un potenziale leggermente superiore, tutte le tensioni sono
misurate rispetto al positivo, sulle 22RL798 hanno adottato un sistema più
convenzionale con negativo batteria a massa, ma le varie tensioni di alimentazione
sono misurate sempre rispetto al positivo principale, inoltre hanno eliminato
l’ auricolare con avvolgicavo incorporato e sostituita la presa per
altoparlante esterno con quella per l’ auricolare. Dal punto di vista estetico
l’unica differenza, pannello posteriore a parte, sono le scritte in
corrispondenza delle manopoline, di lato sulla radio più vecchia e sotto su
quella più recente più ovviamente la scritta sulla manopolina più bassa, AGC
sulle L6X38T e FINE TUNING sulle 22RL798.

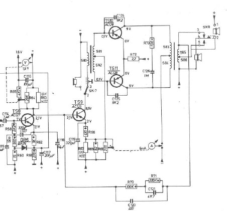
Amplificatore finale
delle L6X38T con transistor finali PNP e trasformatori, il segnale per
l’auricolare arrivava direttamente dal driver escludendo i finali tramite SK7.

Amplificatore
finale delle 22RL798, con transistor finali complementari senza trasformatori.

Circuito di
alimentazione principale delle L6X38T, le altre tensioni erano ricavate dal “+”
ed indicate in altre parti dello schema, su alcune documentazioni la resistenza
R74 e indicata come 100 K, cosa ovviamente impossibile!

Circuito di
alimentazione delle 22RL798 con negativo batterie a massa.
Per
ognuna di queste versioni sono state prodotte più varianti, con modifiche più o
meno significative a seconda dei mercati ove erano destinate oppure per
miglioramenti tecnici, si distinguevano dai due numeri che seguivano il codice
principale, separati da quest’ ultimo tramite una barra “/”, per esempio il
modello iniziale era la L6X38T/00, la L6X38/02 differisce per l’introduzione
della presa posteriore per l’alimentazione esterna 9 V tramite un alimentatore
optional, altre varianti sono una differente presa per giradischi (pentapolare tonda DIN invece di quella con i contatti in
linea sulla L6X38T/22), ecc..
Dopo
questa breve panoramica, veniamo al mio ultimo acquisto, era da un po’ di tempo
che ne stavo cercando una, preferibilmente una L6X38T che storicamente era più
significativa, ed un modello dotato di presa per alimentazione esterna che era
più pratica, requisito essenziale che fosse completa ed in eccellenti
condizioni estetiche, meno mi importava del funzionamento in quanto
l’elettronica si ripara, ma parti esterne rotte o rovinate non si trovano più
ed un buon restauro è praticamente impossibile, ogni tanto ne compaiono sui
vari mercatini, ma per quelle belle e funzionanti richiedono spesso cifre
impegnative, quelle “economiche” sono in genere ridotte a rottami, rovinate
esteticamente, con parti mancanti, ecc., alla fine ne ho trovata una molto
bella esteticamente, un modello L6X38T/10 del 1968, quindi uno dei più recenti di
questa versione prodotta dal 1963 al 1969 con tutte le migliorie introdotte nel
corso degli anni, il venditore dichiarava che funzionava la FM, ma non l’ AM in
quanto c’era la cordicella della sintonia rotta, cosa che si notava anche dalle
foto a causa dell’ indice sulla scala piegato di traverso.
Queste
sono le foto della radio che ho comprato, molto bella esteticamente, la
maniglia in metallo pesante è rivestita in pelle, i fianchetti sono ricoperti
in vinile con un risvolto cucito molto bello, tutta la parte frontale che
credevo fosse in plastica con profili cromati riportati, ho scoperto essere
tutta in metallo cromati in unico pezzo, con la parte centrale verniciata color
alluminio e con montata dal retro la griglia molto fine dell’altoparlante, le manopoline
sono fissate agli alberini dei potenziometri tramite viti, il plexiglass della
scala graduata è perfetto, senza un graffio, purtroppo una delle antenne ha il
penultimo segmento spezzato (dichiarato dal venditore), ma se non la si estrae
completamente non si nota, tutti e 4 i piedini di plastica posti alle estremità
delle 4 “zampe” del supporto girevole sono rotti, dovrò cercare qualcosa per
ricostruirli.
Foto
dell’inserzione:



Dalle
foto si possono notare i seguenti particolari:
La
base cromata girevole graduata che consente di ruotare la radio in modo da
trovare il giusto orientamento con il massimo segnale in AM.
Sulla
parte interna del coperchio superiore c’è un planisfero con i fusi orari e un
disco rotante che consente di vedere che ore sono in una determinata area
geografica settando l’ora corrente nella propria. Il vano batterie è
perfettamente pulito senza evidenti tracce di corrosione dovute alla
fuoriuscita di acido dalle pile se dimenticate per lungo tempo all’ interno,
cosa alquanto rara per un’apparecchio di quasi 60
anni. Il pannello posteriore con le connessioni per alimentazione esterna,
antenne esterne per AM e FM e relativo selettore, connettori per giradischi e
registratore, auricolare con cavo auto avvolgente, presa per altoparlante
esterno. Fianchetti con manopole sintonia, presa per antenna esterna auto e
pulsante per blocco rotazione base girevole. Antenna rettangolare a loop per onde corte.
Accesa la radio dopo aver collegato un’
alimentazione esterna, sento che funziona correttamente la FM e si sente pure
bene, provo per curiosità a premere i tasti delle altre gamme d’ onda e noto
che si continua a sentire la FM qualunque gamma d’ onda si selezioni, a questo
punto è ovvio che non è solo un problema della cordicella della sintonia AM
rotta, ma c’è anche un problema sui selettori delle gamme d’ onda, ho trovato
su internet tutte le documentazioni tecniche necessarie per le riparazioni, ed
ho iniziato a smontare non potendo, ad ogni ad ogni fase dello smontaggio, non
notare le pregevoli caratteristiche costruttive di questa radio che si vede
essere costruita senza economia e con un occhio di riguardo particolare per le
operazioni di assistenza tecnica (tipico della Philips) cercando di renderle
più semplici possibili come possiamo vedere dalle foto che seguono fatte
durante tutto il restauro (cliccare sopra per ingrandirle):
Iniziamo
a togliere il coperchio posteriore, basta togliere 4 viti sotto al coperchio
del vano batterie e la vite che fissa le antenne a stilo e si toglie; il
circuito stampato a destra è la sezione BF + alimentazione.
A
questo punto si può rimuovere il porta batteria, per farlo è necessario
togliere 6 viti e viene via; compare a questo punto il circuito stampato di
alta e media frequenza, il tuner FM è invece la
scatoletta metallica orizzontale posta subito sopra la presa DIN.
Questo
è il condensatore variabile dell’AM, di pregevole fattura è montato su supporti
elastici di gomma per assorbire le vibrazioni.
Altra
veduta del condensatore variabile dal retro e del tuner
FM in basso, si vede bene anche l’antenna interna in ferrite per le onde medie
e lunghe.
Altra
veduta con il tuner FM e l’avvolgicavo
dell’auricolare.
Tuner FM visto dall’ alto.
A
questo punto si tolgono le 4 manopoline, si svitano altre 4 viti dal retro e
tutta la parte frontale, che è incernierata, si solleva.
Qui
si nota la parte frontale sollevata e la costruzione in fusione di alluminio,
l’altoparlante è montato su una piastra di masonite spessa più di mezzo
centimetro con interposte delle strisce di feltro per evitare vibrazioni. Ho
messo quella molletta per tenere ferma l’antenna a loop.
Noto
a questo punto il problema che non consente di cambiare gamma d’ onda con la
pulsantiera, il braccetto di plastica che aziona il commutatore FM si è
sganciato alla levetta di ottone azionata dai pulsanti, purtroppo non basta
riagganciarlo, il pernetto è spezzato ed è ridotto ad
un moncherino, dovrò trovare una soluzione, reperire un ricambio è praticamente
impossibile se non comprando una seconda radio identica da cannibalizzare, sperando
che lo abbia integro!
Particolare
dei potenziometri e si vede anche il trasformatore di uscita completamente
schermato.
Particolare
del meccanismo di sgancio dell’auricolare, si vede anche la funicella rotta
della sintonia AM, è realizzata in due sezioni una in metallo e l’altra in
corda tradizionale in quanto il metallo non farebbe presa sul perno della
rotella della sintonia, ma scivolerebbe.
A
questo punto non resta che rimuovere il pannello frontale di plexiglass con la
scala graduata per accedere a tutta la trasmissione della sintonia, per fortuna
sul manuale c’è lo schema del percorso delle funicelle e di tutti i rinvii.
Ho
anche trovato la soluzione per riparare il braccetto rotto, ho eliminato il
moncherino del perno rotto dopo averne misurato il diametro (2 mm) ho preso un
chiodo dello stesso diametro, l’ho arroventato con il cannello a gas e l’ho
piantato nel braccetto di plastica, con il calore ha forato la plastica e
raffreddandosi ne è rimasto incastrato, l’ho poi tagliato della giusta misura e
limato il bordo per arrotondarlo, per maggiore sicurezza e non rischiare che si
sfili una volta inserito nella levetta di ottone, visto che non ha il dente di
bloccaggio come quello di plastica, ho fatto un piccolo cappio con un pezzetto
di filo di rame per tenerlo bloccato, ho poi provato e funziona perfettamente,
problema risolto!
Questo
è il braccetto riparato e rimesso in posizione, bloccato con il cappio fatto
con un pezzo di filo di rame, non sarà bello da vedere, ma funziona
perfettamente e quando la radio è chiusa non si vede nulla.
Questa
invece è la veduta di insieme della scheda di alta e media frequenza, con tutti
i commutatori, induttanze, trimmer e compensatori capacitivi per le tarature di
tutte le gamme d’ onda.
Avendo
la radio tutta smontata ho fatto che staccare anche la base rotante, per farlo
è necessario svitare il dado che c’è sotto e poi svitare la vite interna,
attenzione a non perdere le sfere su cui ruota, ce ne sono tre sotto e tre all’
interno, sotto al disco di plastica, queste ultime hanno sotto anche tre
piccole molle, ho pulito tutto dal vecchio grasso ormai rinsecchito ed
appiccicoso, le sfere erano praticamente tutte bloccate, ho dato una lucidata
alla parte cromata con polish per cromature. Dovendo
ricostruire i piedini di plastica, mi sono guardato intorno per cercare un
materiale adatto, mi è caduto l’ occhio su un pezzo di tubo di polietilene per
l’ acqua, spesso 2,5 mm, la feritoia dove vanno inseriti è larga 3 mm per cui
con un po’ di colla andrebbe bene, ne ho tagliato un pezzo, l’ ho poi tagliato
longitudinalmente ed aperto dopo averlo scaldato bene in modo da appiattirlo e
con un minuzioso lavoro con il cutter ho ricavato i 4 piedini di plastica
mancanti, leggermente più sottili degli originali, ma fanno il loro lavoro!
Con
un foglio di carta abrasiva appoggiato su una superficie piana ho poi livellato
i piedini di plastica nuovi montati sulle zampe della base cromata, così adesso
sono tutti in piano ed alla medesima altezza.
E
adesso la parte più noiosa di tutto il lavoro, sostituire la cordicella della
sintonia AM, l’originale è in cotone spessa 1 mm, ne ho provata una da 0,7 mm
in poliestere, ma le spire sull’ alberino azionato dalla manopola si
accavallavano, mi sono procurato del filo di cotone cerato da 1 mm ed è
perfetto.
Già
che c’ero ho smontato entrambe le manopole della sintonia per pulirle bene e
pulire anche la sede cromata, quella dell’AM è divisa in due parti, quella
interna fa girare l’alberino della sintonia, quella esterna, tramite un
ingranaggio, aziona il potenziometro della sintonia fine.
Una
volta rimontate le manopole, prima di rimontare la radio, è ora di provarla,
funziona tutto bene, riceve in tutte le gamme d’onda, gli unici difetti ancora
da risolvere sono i potenziometri ed i commutatori del selettori delle gamme
d’onda un po’ rumorosi, un trattamento con appositi spray risolve anche questo
e possiamo iniziare a rimontare la radio, per prima cosa si monta il pannellino
di plexyglass con le scale graduate, poi passo al
corretto posizionamento della lancetta FM utilizzando una radio a sintesi di
frequenza sintonizzata sulla medesima emittente in modo da conoscerne la
frequenza esatta e di conseguenza posizionare la lancetta nel punto corretto,
per l’AM ho fatto altrettanto utilizzando una stazione delle onde medie, la
taratura di ogni singola gamma d’ onda si potrebbe fare con i compensatori
capacitivi separati, ma non avendoli toccati non ritengo necessario doverlo
fare, controllo invece e regolo se necessario i vari trimmer con le tensioni di
riferimento indicate sulla schema, ho notato poi un ulteriore piccolo difetto,
quando si accende la radio spenta da un po’ sono necessari una decina di
secondi affinché si senta bene, inizialmente il livello è molto basso poi va
aumentando progressivamente, potrebbe essere un condensatore elettrolitico o un
transistor, con lo schema ed un po’ di misure dovrei riuscire ad individuare il
componente difettoso…
Per
avere accesso a due dei trimmer per la taratura della tensione di 1,6V e della
corrente a riposo dello stadio finale è necessario rimuovere il pannello
laterale, per farlo basta togliere la maniglia, la manopola della sintonia FM e
svitare 4 viti, due orizzontali in basso che lo uniscono al fondo ed altre due
verticali che lo assicurano al telaio, ovviamente va sorretto o poi posato di
lato il frontale dal momento che una delle due cerniere è nel pannello
laterale. Si vedono a questo punto due trimmer di taratura, quello superiore
regola l’alimentazione di 1,6V (rispetto al positivo, sono circa 7,5-8V
rispetto alla massa), quello inferiore la corrente di riposo nello stadio
finale che dev’essere di 6 mA, ho notato che la
tensione di alimentazione di 1,6 V quando si accende la radio sale molto
lentamente e questo è la causa del ritardo nel livello sonoro, questa tensione
va ad alimentare alcune sezioni dell’ amplificatore a media frequenza, infatti
lo stadio a bassa frequenza funziona correttamente appena accesa la radio.
Come
si vede dall’ estratto dello schema, la tensione di 1,6V viene ricavata
dall’alimentazione principale attraverso il trimmer R64 che ha in parallelo un
NTC per compensare le variazioni di tensione con la temperatura, una ulteriore
resistenza R65 ed un condensatore elettrolitico C116, per esperienza inizierei
a sostituire quest’ ultimo visto che questo tipo di condensatori quando sono
vecchi danno spesso dei problemi simili, se il problema dovesse persistere
indagherò oltre.
Anche
la tensione di 1,1V regolata dal trimmer R77 (vedi schema circuito di
alimentazione pubblicato ad inizio pagina) presente sulla piastra MF non era
precisa, ma appena toccato il trimmer per portarla al valore corretto, si è
staccato il cursore, ho trovato on-line dei trimmer d’ epoca nuovi, molto
simili agli originali e ne ho comprati alcuni, non mi piaceva l’idea di
metterne uno moderno completamente diverso dagli altri.
Ed
ecco il trimmer sostituito, molto simile agli originali dell’epoca, notare
tutte le nervature di rinforzo della base in plastica che partono a raggiera
dal centro dov’è montata la base girevole. Ho sostituito anche alcuni
condensatori elettrolitici critici tra i quali i due principali
dell’alimentazione, C122 e C123, al posto degli originali da 640 micro Farad ne
ho messi due da 1.000, come sul modello più recente 22RL798, hanno la stessa
dimensione degli originali e sono sicuramente più performanti, data poi una
pulita a potenziometri e selettori vari con appositi prodotti spray, adesso la
radio funziona perfettamente, per cui inizio a rimontarla con la massima
accuratezza.
Dopo
altre due ore di lavoro il restauro è terminato, bella da vedere e
perfettamente funzionante, con un filo lungo una decina di metri che esce dalla
finestra e appeso al ramo di un albero e il collegamento a terra riceve una
notevole quantità di emittenti di tutto il mondo sulle onde corte, in
particolare dopo il tramonto per una questione di propagazione delle onde
elettromagnetiche riflesse dalla ionosfera.
Adesso
sono alla ricerca dell’alimentatore di rete originale Philips della stessa
epoca, dovrebbe essere il modello N6501, lo vediamo in questa foto trovata su
Internet dove sul connettore Roka è presente anche un
adattatore DIN per alimentare altre apparecchiature Philips della stessa epoca
come il famoso registratore a cassette EL3302:
Vediamo
se riesco a trovarlo in vendita da qualche parte del web…
Trovato!
Non è perfetto, ma il venditore dichiara che è funzionante, c’è solo da
sistemare il cavetto a bassa tensione che è stato modificato:
Ecco
fatto: ho eliminato la modifica e saldato ed isolato i fili con della guaina
termo restringente, avevo anche preso in considerazione di sostituire il filo a
bassa tensione, ma l’originale ha lo spinotto termosaldato ed ha una
conformazione particolare per entrare nell’ adattatore DIN per cui ho preferito
conservarlo, meglio un pezzetto di guaina visibile che un cavo con uno spinotto
non originale.
Adesso
posso ritenermi pienamente soddisfatto, la radio è perfettamente funzionante,
in eccellenti condizioni estetiche e completa di alimentatore esterno originale
Philips della stessa epoca.
Aggiornamento del
31/12/2025:
Ho
trovato su Ebay un catalogo Philips italiano del
primo semestre 1971, era ancora presente la radio 22RL798 (notare che la foto è
del modello precedente L6X38T, riconoscibile all’ occhio esperto da pochi
dettagli come le scritte in corrispondenza delle manopoline di lato e non sotto
come invece sono sul modello più recente, inoltre l’ ultima in basso è AGC
invece di FINE TUNING) ad un prezzo di listino di Lire 157.000, ho fatto il
calcolo di quanto corrispondono attualmente in Euro considerando la
svalutazione dal 1971 al 2025 ed è venuta fuori la cifra di Euro 1.600, è
incredibile pensare a quanto costava ed a cosa si compra al giorno d’ oggi con
questi soldi nel campo dell’ elettronica di consumo, ma nessun apparecchio
acquistato oggi funzionerà ancora tra 50 anni al contrario di questa radio che
è ancora perfettamente funzionante!
Aggiornamento del 15/01/2026:
A
tre mesi di distanza dal termine del restauro la radio funziona benissimo e ne
sono pienamente soddisfatto, tranne che per i piedini di plastica che avevo
ricostruito, troppo sottili e di plastica troppo dura non riescono e tenere
ferma la base della radio se la si fa ruotare appoggiata ad una superficie
liscia e dura come un tavolo in ricoperto di laminato; per ovviare ho cercato
qualcosa per poterli ricostruire più simili possibile agli originali che ho
visto su alcune foto, ho trovato dei piedini in PVC morbido, antiscivolo, fatti
per le gambe di scaffali, scale, ecc., con un po’ di lavoro di forbici e cutter
sono riuscito a ricostruirli molto simili agli originali e adesso la base non
si muove più.
Il
materiale utilizzato ed i piedini ricostruiti.
La
radio appoggiata sui nuovi piedini.
Particolare
del piedino ricostruito.
Aggiornamento del
30/01/2026:
Dopo
lunghe ricerche sono riuscito a trovare (in Australia!) il manuale di
istruzioni originale, completo del trasparente serigrafato che serviva per
utilizzare l’apparecchio come radiogoniometro; è molto più di un manuale di
istruzioni, sono 48 pagine con molte informazioni sulla ricezione delle OC,
propagazione, elenco stazioni radio, ecc., l’ho digitalizzato ed è disponibile
tra i download.
Manuale
originale e trasparente serigrafato.
Aggiornamento del
07/02/2026:
Sono
finalmente riuscito a trovare un catalogo Philips del 1968, anno di
fabbricazione della radio L6X38T in mio possesso, il prezzo di listino era di
Lire 165.000 pari a Euro 1.920 del 2025!
Aggiornamento del
19/04/2026:
Trovata
brochure pubblicitaria del 1966:
Caratteristiche tecniche:
L6X38T:
Tensione
di alimentazione: 9V.
Alimentazione:
6 batterie tipo D, alimentatore esterno opzionale.
Semiconduttori:
11 transistor, 8 diodi (3 con funzione di stabilizzatore).
Connessioni:
altoparlante esterno, antenna FM, antenna AM, presa DIN ingresso e uscita
linea, ingresso per giradischi, alimentazione esterna (tranne prime versioni),
antenna auto (laterale).
Controlli:
volume, toni bassi, toni alti, Sintonia FM, sintonia AM, sintonia fine OC
(ghiera laterale sulla manopola sintonia AM), AFC, AGC, luce scala, carica
batterie, ingresso linea/giradischi, commutatore posteriore antenne FM
esterne/interne, commutatore frontale antenne OL, OM, OC interne o esterne, PU
(ingresso linea), OFF, FM, SW1, SW2, SW3, SW4, MW, LW, blocco rotazione su base
graduata.
Potenza
di uscita: 1 W.
Altoparlante:
ellittico a larga banda AD3560 5 Ohm, auricolare posteriore con cavo estraibile
auto avvolgente.
Antenna:
Stilo doppio per FM, loop rettangolare per OC,
ferrite interna per OM e OL.
Sintonizzatori:
2 supereterodina singola conversione per OL, OM, OC (460 kHz), FM (10,7 MHz).
Gamme
d’ onda: 7
OL: 150-415 kHz
OM: 517-1.622 kHz
OC1: 16-27 MHz
OC2: 8-16 MHz
OC3: 4,2-8 MHz
OC4: 1,6-4,2 MHz
FM: 87,5-108 MHz
22LR798:
Stesse
caratteristiche della L6X38T tranne:
Semiconduttori:
12 transistor, 6 diodi.
Connessioni:
presa auricolare, eliminata presa altoparlante esterno
Controlli:
sintonia fine OC al posto di AGC
Altoparlante:
eliminato auricolare con cavo auto avvolgente
Sintonizzatori:
MF 452/470 kHz (a seconda della versione)
Varianti prodotte a me
note (*):
L6X38T
L6X38T/01,
identica a L6X38T, ma MF a 452 kHz
L6X38T/02,
identica a /01, ma con presa per alimentazione esterna
L6X38T/10,
identica a /02, con VDR e condensatore su presa antenna esterna
L6X38T/15,
identica a /00, ma MF a 470 kHz
L6X38T/22,
identica a /02, ma con presa DIN per giradischi al posto del vecchio tipo in
linea
L6X38T/54,
identica a /02, altre differenze non conosciute
L6X38T/62,
differenze non conosciute
L6X38T/65,
differenze non conosciute
22RL798/00,
452 kHz MF
22RL798/15,
470 kHz MF
22RL798/44,
452 kHz MF, versione USA marchiata Norelco
(*) dati da
verificare, se qualcuno avesse informazioni più precise ringrazio se volesse
condividerle.
Documentazioni:
Manuale
di uso L6X38T > (13,8 MB) completo alta risoluzione
Manuale di
servizio L6X38T 1965-66 > (17,1 MB) in tedesco, completo
Manuale
di servizio L6X38T/01 > (7,72 MB) multilingue, non completo
Manuale
di servizio L6X38T > (2,52MB) variante, olandese, non completo
Supplemento
L6X38T/02 > (3,04 MB) multilingue, completo
Supplemento
L6X38T > (17,9 MB) francese, completo, descrizione tecnica funzionamento
Nota
tecnica L6X38T > (1,40 MB) francese, inserita VDR su ingresso antenna
esterna
Manuale
di servizio 22RL798/00 > (8,45 MB) multilingue, completo
Manuale
di servizio 22RL798/15 > (1,31 MB) inglese, non completo
Catalogo
Philips Belgio 1966 > (36,4 MB) in francese, a pagina 18 c’è la radio
L6X38T
<
Home page < Indietro >
scrivimi <
Ultima modifica
19/04/2026