Grundig Satellit 208 / Transistor 6000 (1967)

 

Nella mia collezione di radio d’epoca non poteva mancare una Grundig Satellit, vista l’età delle altre radio la scelta era orientata verso un modello prodotto tra la seconda metà degli anni ’60 ed i primi anni ’70, ovvero la seconda generazione delle Satellit, la 208 o la 210 (chiamate anche Transistor 6000 e Transistor 6001), la 208 è stata prodotta tra il 1967 ed il 1969, la 210 tra il 1969 ed il 1971, la 210, evoluzione della 208, aveva in più l’accordatore per l’ antenna esterna sulle OC, la presa per auricolare spostata sul frontale invece che posteriore, un transistor in più nella sezione della prima media frequenza delle OC 2-9 e qualche altra modifica di lieve entità, la mia scelta, come al solito, era orientata a trovarne una che fosse in ottime condizioni estetiche, ma possibilmente guasta per spendere meno ed ovviamente anche divertirmi nella riparazione e restauro, conscio del fatto che questo apparecchio non fosse per niente facile da riparare in quanto estremamente complicato tecnicamente e come assemblaggio. Dopo alcuni mesi che seguivo inserzioni su vari siti, ma vedendo solo radio malandate esteticamente, oppure belle ma vendute a cifre esorbitanti, ho finalmente trovato a fine 2025 quella che faceva al caso mio in vendita in Germania, una Satellit 208 del 1967 in perfette condizioni estetiche (solo la maniglia presentava la vernice che si sfogliava), completa della sua borsa originale, molto rara in quanto accessorio ed alimentatore da rete (optional), il venditore dichiarava che era guasta e la richiesta non era propriamente economica, ma viste le condizioni e gli accessori ho deciso di non farmela scappare, sono riuscito a trattare un po’ sul prezzo e l’ho comprata, quelle che seguono sono le foto presenti sul sito internet dove l’ho comprata:

 

(Cliccare sulle foto per ingrandirle)

 

Unico difetto la maniglia con la vernice scrostata, ma non è un problema.

 

Il disco serve per il calcolo dei fusi orari, il libretto contiene l’elenco delle emittenti in OC, ovviamente del 1967…

 

 

Cilindro rotante con scala sintonia OC 2-9 illuminato.

 

Antenna originale in due sezioni, integra, completamente estesa è lunga 145 cm.

 

Manopole cambio gamma OC 2-9 e relativa sintonia.

 

 

 

Anche la parte posteriore è perfetta.

 

Vano batterie perfetto, se avessero perso acido ci sarebbe la molla corrosa.

 

Le scritte sulla parte superiore sono perfette, su molte altre radio sono parzialmente cancellate, dovuto al fatto che per regolare il volume o i toni molti appoggiano la mano sopra dove ci sono le scritte e con il pollice azionano le rotelle dei potenziometri, se poi la mano è sporca o sudata il danno è presto fatto!

 

Ricevuta la radio i primi di gennaio del 2026, decido subito di provarla, attacco la spina, seleziono la banda FM, la accendo e…si sente! Una qualità acustica notevole, sicuramente la migliore tra tutte le radio della mia collezione, peccato che, dopo qualche decina di secondi, sento un TOC e l’ altoparlante diventa muto, non si sente più neanche un minimo fruscio o ronzio, qualunque gamma d’ onda si selezioni ed anche selezionando l’ ingresso fono ed inserendo un pezzo di filo nella presa DIN non si sente alcun ronzio, solo la lampadina del quadrante rimane accesa segno che l’ alimentazione è presente,  noto anche che la lancetta dello strumento che indica l’ intensità del segnale ricevuto continua a segnare e se giro la manopola della sintonia cambia posizione, segno che qualche segnale viene ricevuto e che probabilmente le sezioni AF e MF funzionano ed il problema circoscritto alla sezione di BF, provo a battere leggermente sulla radio per vedere se per caso fosse un falso contatto, ma senza risultati, provo a spegnerla e riaccenderla e torna subito a funzionare, ma di nuovo per qualche decina di secondi, poi si ripete il difetto, a questo punto continuo a provare spegnendo e riaccendendo ogni volta che diventa muta ed in questo modo riesco anche a provare la sezione AM sentendo che riceve alcune stazioni, decido quindi di provare le OC 2-9 del sintonizzatore a doppia conversione e noto subito che il tamburo verticale con le scale della sintonia non gira quando si ruota la manopola, era un difetto messo in conto, in quanto è azionato tramite un cinghia dentata di materiale plastico che invecchiando si secca e si sbriciola, difetto noto di queste radio, l’avevo già vista in vendita come ricambio su un sito internet, realizzata in gomma telata come quelle dei motori delle auto, molto più robusta dell’originale, ed ho provveduto subito ad ordinarne una, nel frattempo ho continuato a fare prove anche su tutte le OC ed ho sentito che si ricevono parecchie stazioni, segno che anche questo sintonizzatore funziona, c’è solo il difetto che muovendo appena la manopola del cambio della gamma si sentono parecchi disturbi, probabilmente ci sono del contatti da pulire, noto anche che più rimane accesa, più si allungano gli intervalli in cui si manifesta il difetto del silenziamento improvviso, ma non scompare mai del tutto, inoltre, lasciata spenta alcune ore torna a farlo praticamente fin da subito come le prima volta, decido quindi di iniziare a smontare la radio ed estrarre il telaio dal mobiletto in quanto da montata non si fa praticamente nulla e per individuare il difetto sarà necessario fare alcune misure; smontandola ho notato subito l’ estrema pulizia dell’ interno, c’è pochissima polvere, anche nelle parti meno accessibili, segno che è stata usata pochissimo e tenuta molto bene, non ci sono inoltre segni visibili di precedenti interventi di riparazione segno che, o non ne sono stati eseguiti, oppure che li ha fatti ha operato con estrema perizia ed accuratezza non lasciando alcuna traccia dell’intervento.

 

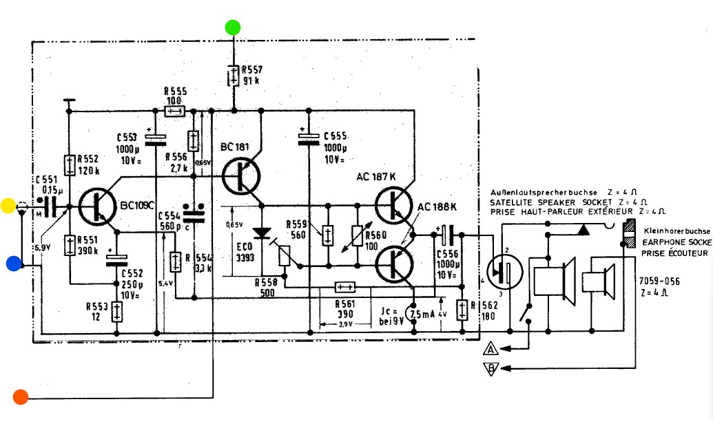
 Ho scaricato da Internet il manuale di servizio e la parte di circuito incriminata e questa:

 

Il conduttore rosso porta il positivo di 9 V che alimenta direttamente i finali ed il driver poi, ridotta di circa 1 V dalla resistenza R555 da 100 Ohm alimenta il resto della radio, notare che questa tensione positiva di circa 8 V è anche la massa.

Il conduttore blu è il negativo dell’alimentazione, il giallo (schermato) è il segnale in ingresso che arriva dal potenziometro del volume, il verde va allo strumentino tramite un commutatore, per verificare la carica delle batterie.

I due conduttori A e B servono a disattivare il twitter quando si usano le gamme AM, in FM ed ingresso linea invece è attivo, ma disattivabile manualmente tramite l’interruttore presente sul pannello superiore della radio.

 

Smontaggio della radio:

 

Per prima cosa tolgo le viti del pannello superiore e stacco la maniglia che dovrò disassemblare per riverniciare la parte centrale.

 

Si toglie quindi l’ antenna, l’ alimentatore e di dissaldano i due fili del vano batterie, si tolgono le manopole frontali e quelle laterali e si svitano le due viti che tengono unito il telaio al mobiletto sulla sinistra ed al vano batterie verso destra, si estrae quindi delicatamente il telaio dal mobiletto di quel tanto che basta per arrivare a dissaldare i fili dall’ altoparlante, peccato che non abbiano previsto dei connettori, come sulla Zenith e sulla Sanyo, che avrebbero semplificato la cosa.

 

A questo punto ci troviamo il telaio estratto dal mobiletto.

 

Smonto anche il pannello riflettente della scala graduata della sintonia per avere accesso alle parti sottostanti, il tamburo bianco, azionato dalla manopola laterale tramite una coppia di ingranaggi conici, contiene tutti i circuiti risonanti delle gamme d’ onda OC 2-9, sono tre per ogni gamma, 24 in totale, uno sull’ ingresso, uno dopo il transistor del primo stadio amplificatore RF ed uno sull’ oscillatore locale della prima MF (1,85 MHz), la scheda a sinistra con le lamelle di contatto contiene tutta la sezione AF, oscillatore locale e mixer per le OC 2-9.

 

Questo è uno dei circuiti risonanti estratto dal tamburo rotante, mentre pulivo tutti i contatti e le lamelle con dei cotton fioc imbevuti di liquido pulisci contatti mi sono accorto che questo si muoveva, allora, dopo averlo estratto, ho piegato leggermente con una pinza la molletta di ritegno in modo che, una volta rimontato, non si muova più.

 

Notare le condizioni del vano batterie, è molto difficile trovarli in queste condizioni su apparecchi che hanno quasi 60 anni, basta dimenticarsi dentro le batterie scariche per troppo tempo una sola volta che esce l’acido e corrode i contatti e le molle...

 

Questa è la scheda della MF a 460 KHz (OL, OM e OC1 e seconda MF delle OC 2-9) e 10,7 MHz (FM) e della sezione BF, sul lato sinistro vediamo i transistor finali.

 

La stessa scheda vista dal lato saldature, è su questa che si trova il transistor incriminato…

 

In questa foto si vedono la coppia di ingranaggi che azionano il tamburo rotante, la scatoletta metallica a sinistra è il tuner FM, quella a destra è l’amplificatore della prima MF (1,85 MHz) delle OC 2-9.

 

Veduta dell’interno del mobiletto, sembra nuovo, notare le generose dimensioni del magnete dell’altoparlante, il numero che si vede è la data di fabbricazione, 31/10/1967.

 

Purtroppo non è facile fare delle misure, a parte la complessità della radio e le difficoltà nell’ individuare i punti su cui farle, resta il fatto che il difetto lo fa saltuariamente ed anche quando lo fa, se non si spegne la radio, dopo qualche decina di secondi torna a funzionare da sola e magari per altre due ore non lo fa più…

Posiziono a questo punto due multimetri collegati con dei cavetti a coccodrillo per fare due misure contemporaneamente, accendo la radio e faccio altro in attesa di sentirla diventare muta ed andare a vedere i valori di tensione misurati nei vari punti indicati sullo schema con valori di riferimento, nel momento in cui funziona corrispondono tutti, inizio dai due condensatori C555 e C553, sul primo non cambia nulla, sul secondo quando la radio diventa muta la tensione cala di circa 1 V, ma dubito sia quella la causa, anche con 7 V invece di 8 V dovrebbe funzionare. Provo quindi a misurare la tensione sulla base e sull’ emettitore del transistor BC108C ed entrambe calano leggermente quando la radio diventa muta, ma anche questo non credo possa essere il problema, la tensione tra gli emettitori dei finali è di 4 V anche quando non funziona, come pure la tensione sul diodo marchiato ECO3393, dopo alcune ore di prove collego i due multimetri uno sulla resistenza R561 dove noto una variazione della tensione non troppo significativa e l’ altro sulla resistenza R556 posta tra base ed emettitore del transistor BC181 e fino a che tutto funziona la tensione è quella corretta di 0,65 V, ma appena la radio diventa muta la tensione diventa ZERO e questo potrebbe essere un indizio, dal momento che l’emettitore è collegato direttamente al positivo dell’ alimentazione (è un transistor PNP), la base si deve trovare ad un potenziale di 0,65 V inferiore, se ciò non accade, e la tensione tra base ed emettitore diventa zero, vuol dire che la base si trova alla stessa tensione dell’ emettitore in quanto l’ alimentazione è sempre presente e costante, a questo punto mi vengono in mente poche cose che potrebbero essere la causa, il transistor BC181 che talvolta va in corto circuito tra emettitore e base, il transistor BC109C che si interrompe facendo mancare la polarizzazione della base del BC181 o qualche altro componente nelle immediate vicinanze, inutile provarli, appena accesa la radio funziona e solo dopo alcuni minuti fa il difetto, ma spegnendo e riaccendendo torna subito a funzionare, non resta che andare per tentativi, il primo componente di cui sospetto è il condensatore C552, è un elettrolitico che ha quasi 60 anni e spesso questo tipo di condensatori quando sono molto vecchi possono causare problemi pertanto lo sostituisco, la capacità di 250 µF non esiste più in commercio, i valori normalizzati sono 220 µF oppure 330 µF, ne metto uno da 220 µF in quanto la tolleranza di questi condensatori è tale da sovrapporsi a quello originale ed infatti la radio funziona normalmente, non resta che tenerla accesa qualche ora per vedere se il difetto si ripresenta; nel contempo provvedo a tarare la corrente a riposo che transita nei finali tramite il trimmer R558 che dev’ essere di 7,5 mA, mi accorgo subito che è notevolmente più alta e che la regolazione è molto critica, toccando appena il trimmer si passa da valori troppo bassi ad altri troppo alti, in sede di progetto evidentemente hanno previsto un trimmer con una regolazione troppo ampia, ma dopo alcun tentativi e molta delicatezza nel movimento ho raggiunto il valore prescritto. Non resta quindi che controllare la taratura degli altri due trimmer presenti sulla scheda MF/BF, R509 e R514 che regolano le tensioni di polarizzazione degli stadi MF e ci sono le indicazioni sullo schema di come vanno regolati.

Dopo 2 giorni in cui la radio è rimasta accesa ininterrottamente direi che il problema è risolto, non sono sicuro sia colpa del condensatore piuttosto che lo stadio finale con la corrente a riposo fuori tolleranza, ma di sicuro non rimetto il vecchio condensatore per appurarlo, l’importante è che il difetto non ci sia più.

Mi sono accorto però di un ulteriore difetto, anche se poco significativo, maneggiando il circuito stampato che contiene la serie dei potenziometri del volume e dei toni, a volte l’audio spariva, non è il difetto che faceva prima in quanto toccando con un dito l’uscita verso l’amplificatore si udiva il ronzio a 50 Hz, ma un problema di un falso contatto su qualche componente che interrompeva il percorso del segnale, il circuito è il seguente:

 

 

I terminali blu sono il polo negativo che arriva dalla batteria (al centro) e che va verso l’amplificatore (a destra) e verso il resto della radio (a sinistra), il rosso è il segnale che arriva dalla sezione MF e ingresso fono, il verde è l’uscita verso l’amplificatore, il giallo è il muto collegato all’ interruttore di accensione per evitare che spegnendo la radio si sente l’audio che si smorza gradualmente, R612 è il potenziometro del volume, R603 quello dei toni alti ed R601 quello dei toni bassi.

Ho riscontrato che premendo con una certa forza sui potenziometri faceva il difetto, pertanto ho potuto fare alcune prove, ho iniziato toccando vari punti con un cacciavite non isolato per iniettare un disturbo a 50 Hz ed ho sentito il ronzio quando toccavo il potenziometro del volume, sia in uscita che in ingresso, come pure su entrambi i terminali della R604 e sul centrale del potenziometro R601, ma se toccavo l’ingresso del potenziometro o il condensatore C601 era tutto muto, ho controllato bene tutte le saldature rifacendone alcune per scrupolo, ma non è cambiato nulla, ho verificato con l’ oscilloscopio che sull’ ingresso (pallino rosso) il segnale era presente, ma dopo il condensatore spariva, non era sicuramente un problema di saldature e un difetto simile dubito potesse essere dovuto al condensatore difettoso, per prova ho rimosso lo stagno con il dissaldatore dal terminale di ingresso del potenziometro ed il difetto è sparito, ovviamente senza poter più regolare i toni bassi, a quel punto ho controllato con il multimetro il terminale dissaldato del potenziometro e mi sono accorto che risultava in corto circuito verso il negativo (parlo di negativo e non di massa in quanto questa radio ha il positivo a massa), cessando la sollecitazione meccanica sui potenziometri anche il corto circuito cessava, pertanto era un difetto del potenziometro. Avrei anche potuto trascurarlo in quanto una volta rimontata la radio, a meno che uno premesse dall’alto sulle rotelline dei potenziometri, il difetto probabilmente non si sarebbe mai manifestato e probabilmente era presente fin dal lontano 1967,  ma visto che questa radio era veramente in condizioni di conservazione eccezionali ho voluto cercare la perfezione, un potenziometro di ricambio nuovo come quello è praticamente introvabile, ma avendo acquistato altre due Satellit simili, in condizioni di normale uso, con lo stesso potenziometro, ho scelto di scambiarlo con uno di una delle altre due radio, che tanto non saranno mai perfette come questa, se poi riesco a trovare a buon prezzo la scheda potenziometri usata in vendita da qualche parte allora la comprerò.

 

 

Questa è la scheda potenziometri, il telaietto che li supporta è collegato al negativo ed è isolato dalla massa della radio che è positiva.

 

A questo punto sembra funzionare tutto bene, riceve su tutte le gamme d’ onda e non noto altri difetti.

Continuiamo quindi il restauro con le altre parti che necessitano di ripristino:

 

Maniglia restaurata, la parte centrale si stacca dalle estremità cromate, è un tubo di alluminio a sezione trapezoidale, l’ho sverniciata, carteggiata, applicata una mano di primer ed in seguito vernice acrilica di colore nero satinato, come in origine, dove però la vernice nera era applicata direttamente sull’ alluminio senza alcun primer.

 

Uno dei guasti più comuni su questo modello di radio ed anche sui successivi con il tamburo delle scale graduate della sintonia verticale, è la rottura della cinghia dentata che lo aziona, anche su questa era rotta, ma per fortuna esiste come ricambio riprodotto, in gomma telata invece che in plastica, molto più robusta dell’originale, l’avevo ordinata e appena arrivata l’ho subito montata, ovviamente bisogna prestare attenzione alla fase tra il tamburo con i circuiti risonanti e quello con le scale graduate in modo da far coincidere la gamma ricevuta con quella indicata, ma basta guardare il manuale e si capisce subito in che posizione vanno messi entrambi quando si monta la cinghia, se il tamburo con la scala non fosse perfettamente centrato sulla finestrella basta allentare la vite di una puleggia e girare quest’ ultima quel tanto che basta per avere una perfetta centratura, quindi si serra la vite a fondo.

 

Cinghia nuova montata e tensione regolata con l’apposito registro.

 

Tranne la pulizia dei contatti sul tamburo rotante, delle relative lamelle e dei vari selettori a pulsante delle gamme d’onda, non c’è stato bisogno di fare altra manutenzione, i potenziometri sono tutti silenziosi.

 

A questo punto provo la radio nelle varie gamme d’ onda con un generatore di segnali e confrontandola con la Zenith e con la Philips per verificare che riceva le stesse emittenti sulle stesse frequenze indicate sulle scale della sintonia, dalle prime prove fatte noto che il sintonizzatore FM e quello a doppia conversione delle OC 2-9 funzionano correttamente, ma le gamme OL, OM ed OC1 piuttosto disturbate ed i segnali ricevuti piuttosto bassi, per fortuna ho anche la Satellit Amateur 210 in fase di restauro che invece su queste gamme funziona perfettamente per cui potrò eventualmente fare dei confronti dal momento che i circuiti sono praticamente identici.

C’erano alcune saldature fredde su alcuni selettori a pulsante, le ho ripristinate ed anche le gamme OL, OM ed OC1 sembrano funzionare bene, a questo punto procedo con un controllo completo della taratura di tutti i vari circuiti accordati, in particolare quelli degli oscillatori locali per far corrispondere alla perfezione le frequenze ricevute a quelle indicate dai vari indici.

Tutti i punti di taratura sono indicati sul manuale di servizio, ce ne sono veramente tanti con tanti controlli da fare, ci si deve armare di tempo e pazienza e si fanno tutti, alcune induttanze, sigillate con la cera, ho preferito non toccarle e lasciarle originali, su altre invece ho rimosso la cera in quanto era necessario ritoccare la taratura, ho controllato tutti i compensatori e tutte le induttanze presenti nel tamburo rotante delle OC 2-9, che non erano sigillate in fabbrica, vanno controllate e tarate sia nella modalità normale che in quella “spread” cercando il miglior compromesso per avere la massima precisione della frequenza indicata. Una volta terminata la taratura delle OC 2-9 ho rimontato il pannellino riflettente sul quale scorrono gli indici AM e FM ed ho proceduto alla taratura delle ultime gamme, sulla FM, stante il perfetto funzionamento, mi sono limitato alla taratura dell’oscillatore locale mente per le altre gamme AM ho verificato anche la taratura dei vari compensatori dei circuiti accordati, purtroppo, dal momento che la scala graduata di queste gamme è montata nel mobiletto, è necessario inserire ed estrarre più volte la radio per vedere la posizione dell’ indice sulla scala e poter tarare correttamente gli oscillatori locali.

 

 

Procedura di taratura ed allineamento con generatore di segnali e frequenzimetro.

 

Allineamento OC1 alla frequenza di 4,5 MHz, la frequenza misurata è quella dell’oscillatore locale ed ovviamente è di 460 kHz superiore a quella ricevuta, pari alla maggiorazione del valore della media frequenza. Mi sono stupito della stabilità degli oscillatori locali di questa radio, in alcuni minuti di funzionamento ho visto variare di poche unità solo la quinta cifra decimale, eccellente per una radio analogica che ha quasi 60 anni, sulla Sanyo 17H815, recentemente restaurata, i risultati erano di gran lunga peggiori, ma ovviamente non si possono fare confronti, era un apparecchio di categoria (ed ovviamente costo) di gran lunga inferiore.

 

Dopo alcune ore di lavoro è finita la taratura ed ho verificato che tutto funzioni alla perfezione, per cui non resta che procedere al rimontaggio della radio.

 

Come prima cosa ho posizionato il mobiletto di fronte alla radio ed ho saldato i fili dell’altoparlante.

 

Ho quindi inserito la radio nel mobiletto con molta delicatezza e l’ho fissata con le due viti, ho poi saldato i fili che provengono dal vano batterie.

 

A questo punto hi rimontato l’antenna e le manopole laterali.

 

 

Non resta che rimontare lo sportello posteriore e rimettere in posizione l’alimentatore collegandolo alla radio.

 

Come ultima cosa si rimontano le manopole anteriori, si posiziona la maniglia e si mettono le due viti che la fissano alla radio insieme al pannello superiore.

 

Il restauro è terminato, la radio è tornata in condizioni pari al nuovo ed è veramente splendida, un bellissimo oggetto da collezionare come si può vedere dalle foto presenti in questa pagina:

 

 

 

Foto Satellit 208 Transistor 6000 restaurata >

 

 

 

 

Catalogo GRUNDIG del 1968.

 

Radio Satellit 208, prezzo di vendita L. 185.000, compreso alimentatore TN12, considerata la svalutazione al giorno d’oggi sarebbero Euro 2.150!

 

 

 

Aggiornamento del 10/02/2026:

 

Sono riuscito a trovare in vendita in Germania un convertitore SSB nuovo, conservato ancora nella sua scatola originale con la garanzia mai compilata, un oggetto quasi unico e non me lo sono lasciato scappare visto che era previsto come optional:

 

 

Un po’ impolverato, ma l’ho fotografato appena tolto dalla sua scatola!

 

 

 

 

 

 

Caratteristiche tecniche:

 

Satellit 208 Transistor 6000:

 

Tensione di alimentazione: 9V

 

Alimentazione: 6 batterie tipo D, alimentatore interno TN12 opzionale (fornito di serie in alcuni mercati), alimentazione esterna.

 

Semiconduttori: 19 transistor, 10 diodi, 5 stabilizzatori (alimentatore TN12 con un transistor, un diodo zener ed un ponte raddrizzatore).

 

Connessioni: altoparlante esterno, auricolare, antenna FM, antenna AM, antenna auto, modulo SSB, presa DIN ingresso e uscita linea, alimentazione esterna, alimentatore interno.

 

Controlli: volume, toni bassi, toni alti, sintonia fine OC1, AFC, SPREAD, larghezza banda AM, esclusione twitter, luce scala (sempre accesa con alimentazione esterna), livello carica batterie, ingresso linea, OL, OM, OC1, OC2-9, FM.

 

Potenza di uscita: 2W con distorsione 10%.

 

Altoparlante: ellittico per toni bassi e medi, twitter coassiale per toni acuti (attivo solo su banda FM ed ingresso linea).

 

Antenna: Stilo a doppia sezione per FM e OC, ferrite interna per OM e OL.

 

Sintonizzatori: 3 supereterodina, singola conversione per OL, OM, OC1 (MF: 460 KHZ), singola conversione per FM (MF: 10,7 MHz), doppia conversione OC2-9 (MF1: 1,85 MHz, MF2: 460 KHz).

 

Gamme d’ onda: 20

 

         OL: 145-400 kHz      

         OM: 510-1.620 kHz

         OC1: 1,6-5,0 MHz

         OC2: 5,0-7,1 MHz              OC2 “SPREAD”: 5,94-6,26 MHz (49 m)

         OC3: 6,0-8,4 MHz              OC3 “SPREAD”: 7,04-7,43 MHz (41 m)

         OC4: 8,04-11,25 MHz       OC4 “SPREAD”: 9,47-9,97 MHz (31 m)

         OC5: 9,9-13,85 MHz          OC5 “SPREAD”: 11,67-12,28 MHz (25 m)

         OC6: 12,7-17,85 MHz       OC6 “SPREAD”: 15,05-15,8 MHz (19 m)

         OC7: 14,9-20,85 MHz       OC7 “SPREAD”: 17,62-18,5 MHz (16 m)

         OC8: 17,9-25,2 MHz          OC8 “SPREAD”: 21,35-22,4 MHz (13 m)

         OC9: 21,4-30 MHz             OC9 “SPREAD”: 25,45-26,7 MHz (11 m) 

         FM: 87-108 MHz

        

 

Satellit 210 Transistor 6001:

 

Stesse caratteristiche della Satellit 208 Transistor 6000 tranne:

 

Alimentazione: accumulatore Dryfit-PC-476 opzionale, alimentatore interno opzionale TN12A o TN14 (con ricarica batteria).

 

Semiconduttori: 20 transistor.

 

Connessioni: auricolare frontale invece che posteriore.

 

Controlli: accordatore per antenna esterna OC2-9.

 

 

Satellit 210 Amateur:

 

Stesse caratteristiche della Satellit 210 Transistor 6001 tranne:

 

Controlli: banda stretta/larga su AM al posto dello SPREAD.

 

Sintonizzatori: doppia conversione OC2-9 (MF1: 2,5 MHz, MF2: 460 KHz).

 

Gamme d’ onda: 12

 

         OL: 145-420 kHz      

         OM: 510-1.620 kHz

         OC1: 1,6-5,0 MHz

         OC2: 1,71-2,0 MHz (160 m)

         OC3: 3,5-3,8 MHz (80 m)

         OC4: 5,94-6,24 MHz (49 m)

         OC5: 6,98-7,32 MHz (40 m)

         OC6: 13,9-14,45 MHz (20 m)

         OC7: 20,97-21,73 MHz (15 m)

         OC8: 26,9-28,35 MHz (10 m I)                   

         OC9: 28,3-29,8 MHz (10 m II)          

         FM: 87,5-108 MHz

 

Filtro ceramico sull’ ingresso della MF a 460 kHz per la banda stretta

 

 

 

Documentazioni:

 

Manuale di servizio Satellit 208 Transistor 6000 (D) >   (7,81 MB)

 

Manuale di servizio Satellit 210 Transistor 6001 (D) >   (10,5 MB)

 

Manuale di servizio Satellit 210 Transistor 6001 (F) >   (6,72 MB)

 

Manuale di servizio Satellit 210 Amateur (D) >   (10,2 MB)

 

Manuale di uso Satellit 208 Transistor 6000 (D,EN,F) >   (4,66 MB)

 

Manuale di uso Satellit 210 Transistor 6001 (D,EN,F,IT) >   (13,6 MB)

 

Alimentatore da rete TN12A >   (4,84 MB)

 

SSB Detector 2000 >   (4,13 MB)

 

 

 

 

 

< Home page     < Indietro      > scrivimi <

 

 

Ultima modifica 10/02/2026